




Le but est de conserver un panel Sega Model1/2 intact et de l'utiliser sur PC ou Playstation 2/3 grace un Logitech Driving Force Pro.
Pour celà nous allons réaliser une carte d'interfaçage et d'amplification
Nous allons détailler ici tous les éléments dont nous aurons besoin.

Logitech Driving Force ou LOgitech Driving Force EX.
Avec son moteur AC, l'embrayage et au moins un des deux potentiomètres.
Panel SEGA Model 2 (Daytona USA, SEGA Rally) :

Panel SEGA Model 1 (Virtua Racing) :

Vue des deux potentiomètres présents sur le panel (un seul suffit à la conversion) :

Celle fournit par Logitech ira très bien :

Si vous avez une borne, vous avez déjà ce transformateur.
Le moteur Sega est en 100V. Mais Aganyte pense que qu'un stepdown 220V-110V (plus courant) pourrait faire l'affaire, le moteur pourrait encaisser. A tester <:)

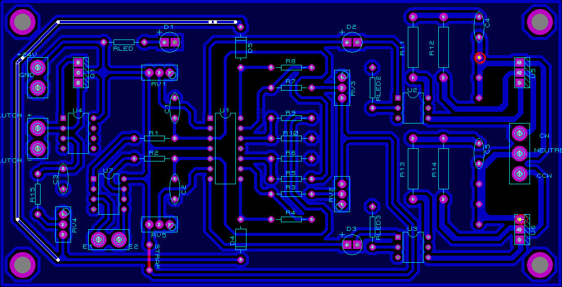
| Type | Quantité | Références | Valeurs |
|---|---|---|---|
| Résistances | 2 | R1,R2 | 3 KOhms (Orange,Noir,Rouge,Or) |
| 9 | R3,R4,R5,R6,R7,R8,R9,R10,R15 | 220 KOhms (Rouge,Rouge,Jaune,Or) |
|
| 2 | R11,R13 |
180 Ohms - 1W* (Marron,Gris,Marron, Or) |
|
| 2 | R12,R14 | 1,2 KOhms - 1W* (Marron,Rouge,Rouge,Or) |
|
| 1 | RLED | 1 KOhms (Marron,Noir,Rouge,Or) | |
| 2 | RLED2,RLED3 | 1,5 KOhms ((Marron,Vert,Rouge,Or) | |
| 1 | RLED4 | 1 KOhms (Marron,Noir,Rouge,Or) | |
| Capacités | 2 | C1,C2 | 4,7 nF Polyester Non Polarisé |
|
1 |
C3 | 470 nF Polyester Non Polarisé | |
| 2 | C4,C5 | 220 nF - 400V** | |
| Circuits intégrés | 1 | U1 | LM324 |
| 2 | U2,U3 | MOC3041M | |
| 2 | U4, |
LM358N | |
| 2 | U5,U6 | BTA06600C | |
| Diodes | 4 | D1,D2,D3, |
LED |
| 2 | D4,D5 | 1N4007 | |
| Transistors | 1 | Q1 | TIP122 |
| Potentiomètres | 5 | RV1,RV2,RV3,RV4,RV5 | 10 KOhms miniature multitours (En Anglais : Trimpot, Trimmer potetiometer) |
| Radiateurs | 3 | - | UA301 (15,9x10,4mm mini) |
| Borniers | 4 | Pas de 5mm :1x3 et 3x2 contacts | |
| Supports tulipe ou lyre | 4 |
2x 6, 1x14, 2x8 contacts |
* Les résistances 1W (Rouge) sont reconnaisbales car beaucoups plus grosse qu'une résistance classique (1/2W , 1/4W) (Vert)

** Ces condensateurs sont aussi plus gros (en rouge) que les normaux (en vert).


*** Normalement, la carte contient une Led de plus. Mais suite à un crash PC, Aganyte n'avait plus qu'à disposition le schéma - 1. Mais il nous indiquent que cette Led n'était qu'esthetique.
Nous utiliserons pour l'instant la version précédente en attendant de refaire la nouvelle. Nous emploierons l'annotation -1 pour y faire référence.
Pour ceux qui ont à disposition Ares, voici le fichier : Logitech2Model2.LYT
A imprimer avec ces options


- Q1 ,U5 et U6 (composant à tois pattes en ligne) doivent avoir leur "dos" tourné vers la droite.
- Les leds D1,D2,D3 doivent avoir la plus longue patte (+) sur la gauche et donc le méplat sur la droite (-)
- La bague des diodes D4 et D5 doivent être vers l'exterieur du circuit imprimé.
- IMPORTANT : Sur cette version du schéma, U7 est en place pour protéger la carte Logitech lors des réglages ou tests.
Hors nous nous sommes rendu compte qu'il parasitait énormément le montage rendant le L2M2 non fonctionnel.
Il faut donc impérativement ne pas monter U7 et shunter les pins 3 et 1 ; 5 et 7

Sans U7 , toujours débrancher la carte Logitech du L2M2 pour faire des tests ou des réglages , sans indications contraire.
Vous devriez obtenir ceci :

La carte logitech s'alimente avec le transfo d'origine , dans le connecteur d'origine.
En vous référant à la photo du montage ci dessus :
Alimentation (1):
Le L2M2 repique le 24V sur le connecteur du logitech. Il faut donc souder deux fils en paralléle qui iront se brancher dans le connecteur 24V du L2M2.
ATTENTION AU SENS : Pour repérer avec un multimétre le + et le - sur la carte Logitech : en mode DC , mesurer la tesion :
Si vous avez 24V alors votre pointe de touche rouge est le +
Si vous avez -24V alors votre pointe de touche rouge est le -
Brancher l'embrayage (2):
Connecteur clutch sur le L2M2. Y connecter les deux fils bleus provenant de l'embrayage dans le panel, peu importe le sens.
Les signaux d'entrées du L2M2 (3) sont branchés à la place de l'ancien moteur du Logitech :
Connecteur E1,E2 sur le L2M2, peu importe le sens pour l'instant.
Brancher le moteur AC (4)
Deux solutions :
Chose importante : Les cables entre le L2M2 et le moteur/embrayage doivent être le plus court possible sinon le FFB perdra de sa force.
1) Il faut cabler toutes les liaisons pleines. Le connecteur AMP est de couleur bleu.

2) Utilisez ce montage
Le parallélépipéde dans l'encadrement rouge étant le condensateur à l'entrée du moteur.

Le fil marron étant le fil qui reste (Phase).
Après soudure des composants sur la carte et assemblage final vous devriez avoir quelque chose qui ressemble à cela:

De gauche à droite: Alim 24V, Transfo 110V, L2M2 (en bas) et PCB Logitech (en haut)
Volant :
Le panel SEGA utilise deux potentiométres : Un pour le volant (AMP 3 points Blanc) et un autre pour le FFB (AMP 3 points rouge).
N'importe lequel peut être utilisé.
Prendre le connecteur du volant logietch et le connecteur SEGA


puis faire correspondre ces fils :
Logitech -> SEGA
Noir -> Rose
Marron -> Vert/Noir
Jaune -> Marron/Noir
Lors de la calibration sous Windows, un "bug" apparait dans un certain cas.
Le volant peut se tourner à plus de 180° avant de trouver la butée. Hors si on calibre de butée à butée , les pédales réagiront de façon fantaisiste. Il faut donc lors du calibrage droite/gauche, ne pas dépasser les 180°.
Visuellement, les branches horizontales du volant doivent se trouver à la perpendiculaire, pas plus.
Si vous avez bien fait, la calibration des pédales qui suit ne posera pas de problème.
Pédales :
Il faut se repiquer sur les deux connecteurs AMP 3 point bleus (cachés derriere mes doigts :D ) , direcement dérriere les potentiométre.

Et les deux connecteurs logitech


Puis faire correspondre ces fils:
Logitech -> SEGA
Blanc -> Marron
Rouge -> Bleu
Jaune -> Rose
Jaune -> Marron
Vert -> Noir
Rose -> Blanc
Pour les boutons, démonter le volant en plastique et faite "un Hack manette" sur les 3 pcb qui sont cachées à l'intérieur.

D1 présence 24 volt : Carte alimentée.
D2 et D3 représentent le sens de rotation du moteur AC. Suivant le sens de connection de E1,E2 (3), il peuvent étre horaire ou anti-Horaire. Dans tous les cas, une led doit s'allumer dans un sens , puis l'autre led dans l'autres sens.
D6 Embrayage en fonction (ne s'éteint que quand le volant est au repos)
RAPPEL : Lors des réglages de RV1,RV2,RV3,RV5 , penser à déconnecter la carte logietch par les bias des connecteurs E1,E2 et de l'alimentation.
Le pcb de logitech est inutile lors de cette phase.
RV1 et RV5 = 20 V
RV2 et RV3 = 12.5 V
Les tensions sont relevées sur la patte du milieu de chaque potentiomètre. Ces valeurs pourront être retouchées suivants le goûts de chacun.
Touefois certaines règles devront être respectées :
Aucunes valeurs ne doit descendre en dessous de 12 V.
RV1 et RV5 doivent toujours rester identiques.
RV2 et RV3 doivent aussi rester identiques.
RV1 et RV5 augmentent le neutre du retour de force, au détriment de la précision.
RV2 et RV3 permettent de régler une éventuel différence de rendu entre le coté gauche et droit.
RV4 permet de régler la puissance général transmit au volant.
On peut brancher le pcb Logitech et le relié au PC.
Régler RV4 pour obtenir une bonne résistance sur le volant sans avoir de couinement sur la courroie.
Si tout ce passe bien, vous devriez arriver à ceci:
A quoi peut-on jouer avec ce montage ?
Personnellement je l'utilise avec nebula M2 sur les jeux suivant:
Et pour finir , vous pouvez lire ce topic : www.gamoover.net/Forums/index.php
qui retrace la conception du projet jusqu'au dépannage de certaine carte.
Vous y trouverez de nombreuses informations.
Bonne lecture.
Remerciements :
ggya et Big Panik pour leurs soutients pendant la création de la carte d'interface.
Et un gros merci à Aganyte pour sa patience lors des phases de dépannage
Interface disponible sur un forum UK
http://www.ukvac.com/forum/logitech-2-sega-m2-adaptor-ready-to-ship-soon...
Carte disponible sur un forum UK ...